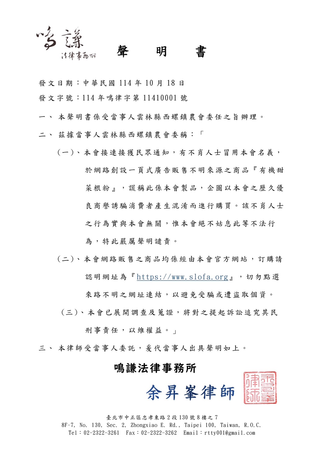
首頁/最新消息/【公告】近期發現有不肖人士冒用本會名義於網路販售商品,嚴重損害本會名譽與消費者權益;為維護本會權益,特此公告並呈上律師聲明書,提醒民眾切勿受騙;若有疑慮,請洽本會官方管道查證:電話05-5863621 【公告】近期發現有不肖人士冒用本會名義於網路販售商品,嚴重損害本會名譽與消費者權益;為維護本會權益,特此公告並呈上律師聲明書,提醒民眾切勿受騙;若有疑慮,請洽本會官方管道查證:電話05-5863621西螺 農會2025-10-18最新消息